ADO Submissions
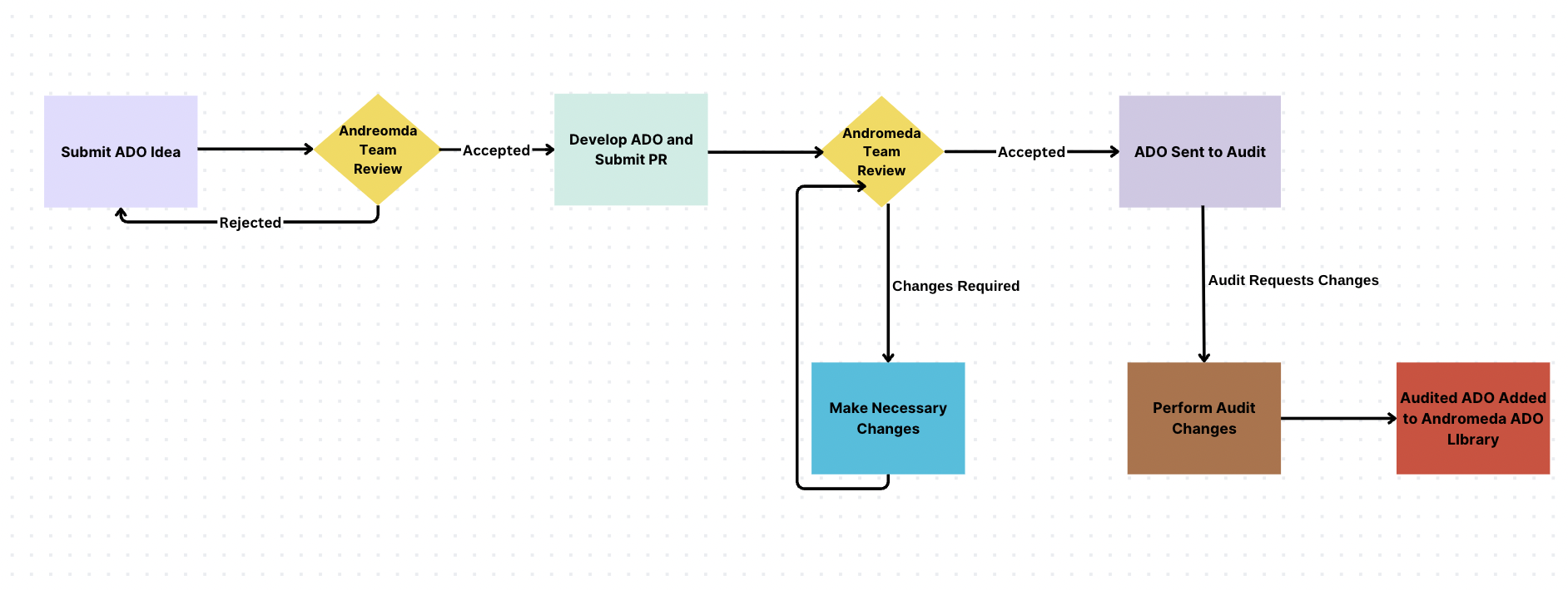
The following document will explain the steps required for a developer to submit their ADO to be included in the official Andromeda ADO library as well as requesting new features for existing ADOs. The workflow can be summarized by the following diagram:
Although the idea approval is currently done by the Andromeda Team, it will be eventually handled by the DAO through proposals.

Submitting the Idea
The first step requires the developer to submit the ADO idea to be approved by the Andromeda team. This is to ensure that the suggested ADO is something that alligns with what Andromeda needs and wants to include in the ADO library.
Idea submission is done through github by opening an ADO Idea Proposal issue and following the template provided by Andromeda. Once submitted, the Andromeda Team will go through a reviewal process where the proposal is accepted, rejected, or requires some modification.
Submitting the ADO
Once the idea proposal has been approved, the developer can start with implementing the ADO. The Getting Started section provides a good starting point for any dev looking to build an ADO. Once the development of the ADO is complete, a PR should be made to the ADO-Database branch. The PR should contain all the information on the developed ADO similar to this template. An example PR can be found here.
The team will review the PR and ask for any changes that need to be made. This process will repeat until the ADO is in good enough shape to be added to our library.
Requesting a New Feature on an Existing ADO
In case you are looking to suggest a new feature for an already existing ADO, you can open a new ADO Feature Request issue and provide details on the feature you are looking for. The request will be reviewed by the team and if it is deemed usefull, will be added to the ADO. An example for a feature request can be found here.
Was this helpful?